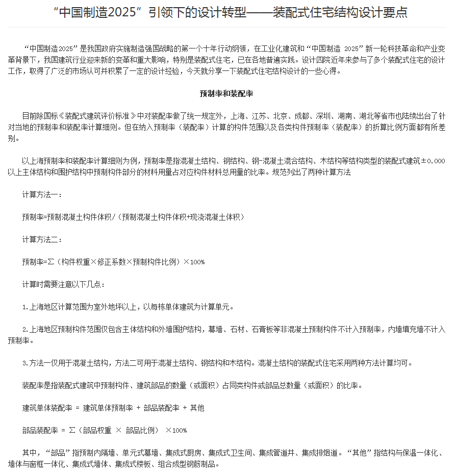
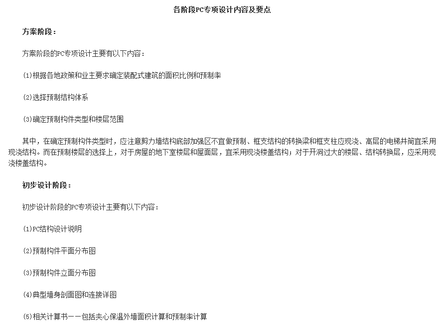
行业新闻


(新闻来源:中国装配式建筑网)